根据教育部和福建省招生考试院有关复试工作的要求,人兽性交
2025年硕士研究生复试采取线下现场复试方式进行,复试将在三月底至四月初陆续进行。请参加人兽性交
硕士研究生招生复试的考生提前做好准备,保持通信畅通,现就有关事项通知如下,望考生认真阅读并遵照执行。
一、复试方式
统一采取现场复试。
二、复试资格审查
根据教育部相关规定,复试时需对考生的报考资格和相关材料进行审查,审查合格的考生方可参加复试,凡不符合报考规定条件的一律取消复试资格。考生对提交材料的真实性负责,一经发现弄虚作假者,取消入学资格。
考生需提交的复试材料(按编号顺序装订,材料复印件均需本人签字确认,复试时证件需提供原件校验,验证后退回考生本人,复印件交学院核验留存。)
1.有效居民身份证(须在有效期内,正反面复印);
2. 2025年全国硕士研究生招生考试准考证;
3.毕业证书、学位证书(应届生提供注册章齐全的学生证);
4.应届生提供“教育部学籍在线验证报告”,往届生提供“教育部学历证书电子注册备案表(或学历认证报告)”;
5.《思想政治素质和品德情况审查表》;
6.大学期间学习成绩单(加盖校级教学管理部门或档案管理部门公章);
7.自考应届毕业生需提供自考成绩单或准考证(须在当年入学之日前能取得毕业证书);
8.报考定向的考生还需提供工作单位盖章的同意报考证明或者《定向协议书》;
9.《人兽性交
硕士研究生招生诚信复试承诺书》(考生本人亲笔签名和日期)。
三、复试安排
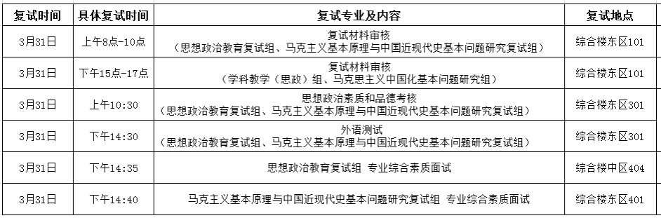
1.一志愿复试:


2.调剂复试:具体复试时间待学院通知。
3.复试顺序:复试开始前考生集中到综合楼东区101,通过抽签决定复试先后顺序。
请考生注意查看相关信息和通知,保持手机畅通,按时参加复试。未按规定时间和要求参加复试者,或考生无故失联造成无法完成复试的,视为自动放弃本次复试。
四、其他事项
1.请考生沿途注意安全,妥善保管好各种证件和携带的物品。
2.考生复试期间食宿自理,学院不提供安排。
3.诚信复试。在复试过程中有违规行为的考生,一经查实,即按照规定严肃处理,取消录取资格,记入《考生考试诚信档案》。
4.复试过程中禁止录音、录像,严禁传播或公布与复试相关的内容。若有违反,视同作弊,按违规处理。